A team of researchers led by Dr. Sebastian Hess from the University of Cologne's Institute of Zoology has studied the expression of carbohydrate-active enzymes in the unicellular organism Orciraptor … [+3303 chars]
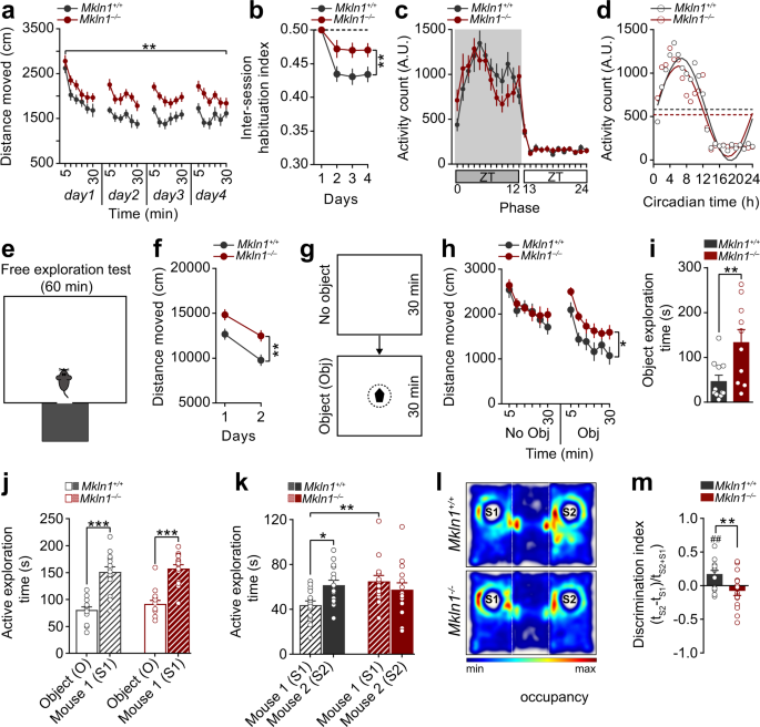
Mice The generation of muskelin homozygous knockout (Mkln1/) mice is described elsewhere (Heisler et al.7). The Mkln1/ mouse line was backcrossed seven generations into the C57BL/6 background before… [+36441 chars]
This week marks the tenth anniversary of the first big survey of microbial diversity in the human body, published in Nature by the Human Microbiome Project (HMP) Consortium, of which I was a member. … [+4874 chars]
WASHINGTON : Astronomers have peered into a teeming stellar nursery in the Tarantula Nebula - a colossal cloud of gas and dust next door to our galaxy - gaining new understanding of the dynamics of s… [+3807 chars]
NASA is scheduled to release the first images taken by the James Webb Space Telescope on July 12, 2022. Theyll mark the beginning of the next era in astronomy as Webb the largest space telescope ever… [+6760 chars]
Experts at the University of Bristol have discovered that the scales on moth wings act as excellent sound absorbers even when placed on an artificial surface.The researchers, which recently discovere… [+3177 chars]
A study from The University of Western Australia has revealed a previously unknown process that plants can make their own secret decisions on how much carbon can be released back into the atmosphere.… [+2048 chars]
Advances in nanotechnology have made it possible to fabricate structures out of DNA for use in biomedical applications like delivering drugs or creating vaccines, but new research in mice investigate… [+3991 chars]
You can set out automated cameras; you can set out acoustic recorders; or you could do it manually with people out into the field to survey things, but its difficult to do that on a really large scal… [+3323 chars]
Studying two highly divergent phyla of worms that contain numerous parasites that cause human and livestock diseases, the research group of Qi Zhou from the University of Vienna and Zhejiang Universi… [+3293 chars]
Qubits are a basic building block for quantum computers, but they're also notoriously fragile -- tricky to observe without erasing their information in the process. Now, new research from the Univers… [+5268 chars]
LUXEMBOURG, June 15, 2022 /PRNewswire/ -- Asteroid Day events are scheduled around the globe after two years of mostly digital events and programming. These events are largely independently organized… [+8768 chars]